परिचय
The isolation of genomic DNA is crucial in genetic counseling, as it directly influences the accuracy of genetic analyses and the quality of patient care. By adhering to best practices in sample preparation, optimizing lysis, and employing effective purification methods, genetic counselors can significantly improve the quality of extracted DNA. This ensures that the samples meet the stringent standards necessary for downstream applications. However, with a multitude of techniques and kits available, professionals must navigate these options carefully to achieve optimal results while ensuring compliance with safety regulations.
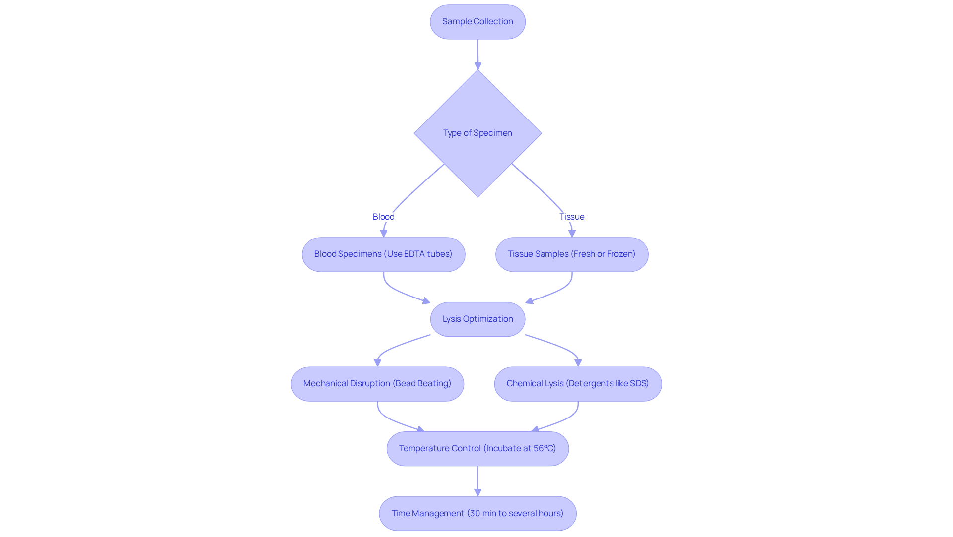
Prepare Samples and Optimize Lysis Techniques
To achieve high-quality genomic DNA, the isolation of genomic DNA through careful specimen preparation is crucial. Here are essential practices to consider:
-
Sample Collection: Employ appropriate collection methods to minimize contamination. For blood specimens, utilizing EDTA tubes is advised to prevent clotting, as they maintain DNA integrity better than other anticoagulants. Fresh or properly frozen tissue samples are vital for maintaining DNA quality.
-
Lysis Optimization: Tailor lysis conditions to the specific tissues and cell types involved. A combination of mechanical disruption, such as bead beating, alongside chemical lysis using detergents like SDS, can effectively rupture cell membranes. Additionally, adjusting the pH of the lysis buffer can significantly enhance DNA yield, as demonstrated in various studies. For instance, the Chelex method has been shown to yield the highest DNA recovery at 6 log10 copies/mL, making it a valuable option for optimization.
-
Temperature Control: Maintaining optimal temperatures during lysis is essential. For instance, incubating specimens at 56°C can enhance the activity of enzymes such as Proteinase K, which breaks down proteins that may hinder DNA retrieval, thus improving yield and quality.
-
Time Management: The duration of lysis is critical; over-lysis can fragment DNA, while under-lysis may lead to incomplete extraction. A typical lysis period ranges from 30 minutes to several hours, depending on the type of specimen, with careful monitoring to ensure optimal results. It is also important to avoid repeated freeze-thaw cycles, as these can degrade DNA and compromise the integrity of the samples.
By adhering to these best practices, genetic counselors can ensure the high quality of the isolation of genomic DNA extracted, which is vital for downstream applications such as sequencing and analysis. This approach not only enhances the reliability of genetic testing but also supports effective patient engagement and care.

Implement Effective Purification Methods
The isolation of genomic DNA is a critical step that ensures the removal of proteins, RNA, and other contaminants. Implementing effective purification methods enhances the reliability of genetic analyses through the isolation of genomic DNA. Here are the recommended practices:
-
Column-Based Purification: Utilize silica-based spin columns, which effectively bind DNA while allowing contaminants to wash away. This method is widely recognized for its efficiency and simplicity.
-
Magnetic Bead Technology: Consider magnetic bead-based purification methods, which enhance throughput and uniformity. This technique facilitates the isolation of genomic DNA from contaminants rapidly, making it particularly useful for high-throughput applications.
-
Ethanol Precipitation: For high-purity requirements, ethanol precipitation is advisable. This method involves adding ethanol to the DNA solution, precipitating the DNA while leaving impurities in solution. It is essential to wash the DNA with 70% ethanol to remove residual salts.
-
Quality Control: After the isolation of genomic DNA, assess its quality using spectrophotometry (A260/A280 ratio) and gel electrophoresis. A ratio of 1.8 is generally considered pure for DNA. This quality control step is crucial to confirm that the DNA is suitable for downstream applications.

Choose Suitable Extraction Kits for Diverse Samples
Selecting the appropriate extraction kit is crucial for maximizing the isolation of genomic DNA, as well as its yield and quality. Here are best practices to consider:
-
Assess Specimen Type: Various kits are tailored for specific specimen types. For instance, the DNeasy Blood & Tissue Kit from QIAGEN is ideal for blood and tissue specimens, while the Quick-DNA Kit from Zymo Research is suitable for a range of biological fluids.
-
Consider Yield and Purity: Evaluate kits based on their performance regarding yield and purity. Look for kits validated for the specific sample type you are working with, as this can save both time and resources.
-
Ease of Use: Opt for kits that offer straightforward protocols and require minimal hands-on time. Kits with pre-assembled reagents and clear instructions can streamline the extraction process, enhancing efficiency.
-
Compatibility with Downstream Applications: Ensure that the selected collection kit is appropriate for the intended downstream applications, such as PCR or sequencing. Some kits may include additional purification steps that improve the quality of the extracted DNA for specific analyses.
By carefully selecting extraction kits tailored to the sample type, genetic counselors can enhance the efficiency and effectiveness of the isolation of genomic DNA.

Ensure Compliance with Safety and Regulatory Standards
Ensuring compliance with safety and regulatory standards is paramount in genetic counseling. Genetic counselors must implement key practices to safeguard patient data and uphold the integrity of their services.
-
Data Protection: Establish comprehensive data protection protocols that align with HIPAA and GDPR regulations. This involves utilizing encryption for electronic health records and restricting access to sensitive information to authorized personnel only. Such measures are crucial, as studies indicate that operational failures, rather than sophisticated cyberattacks, are the primary cause of HIPAA violations.
-
Training and Awareness: Continuous training programs for staff are essential to familiarize them with compliance requirements and optimal methods for managing genetic data. This ensures that all team members understand their roles in safeguarding patient confidentiality, which is increasingly scrutinized in the context of data breaches.
-
Documentation and Record Keeping: Maintaining meticulous documentation of all procedures related to the isolation of genomic DNA and patient data management supports compliance and establishes a clear audit trail. This is essential for addressing any inquiries or audits that may arise.
-
Regular Audits: Conducting routine evaluations of compliance methods is vital for identifying areas requiring enhancement. This proactive strategy allows for adaptation to evolving regulations and standards, thereby enhancing the overall security of patient data.
By implementing these best practices, genetic counselors can effectively protect patient data and foster trust and confidence in their practices.

निष्कर्ष
Achieving high-quality genomic DNA isolation is crucial for effective genetic counseling, as it directly influences the accuracy of genetic analyses and the quality of patient care. By adhering to best practices in sample preparation, lysis optimization, purification methods, and safety compliance, genetic counselors can significantly enhance the reliability of their services and build patient trust.
Key strategies include:
- Meticulous sample collection techniques, such as utilizing EDTA tubes for blood specimens
- Optimizing lysis conditions to maximize DNA yield
- Effective purification methods, like silica-based spin columns and magnetic bead technology, to ensure the thorough removal of contaminants
- Selecting appropriate extraction kits tailored to specific sample types to greatly improve both the yield and quality of genomic DNA
- Adherence to regulatory standards to safeguard patient data and uphold the integrity of genetic counseling practices
In summary, the importance of genomic DNA isolation in genetic counseling is paramount. By following these best practices, genetic counselors not only ensure the quality of their analyses but also enhance the overall patient experience. As the field evolves, staying informed about the latest techniques and regulatory requirements will be essential for maintaining high standards in genetic testing and patient care.
लगातार पूछे जाने वाले प्रश्न
Why is specimen preparation important for genomic DNA isolation?
Specimen preparation is crucial for achieving high-quality genomic DNA, as it minimizes contamination and preserves DNA integrity during collection and processing.
What collection methods are recommended for blood specimens?
For blood specimens, it is advised to use EDTA tubes to prevent clotting, as they maintain DNA integrity better than other anticoagulants.
How should tissue samples be handled to maintain DNA quality?
Fresh or properly frozen tissue samples are vital for maintaining DNA quality during the isolation process.
What factors should be considered for optimizing lysis conditions?
Lysis conditions should be tailored to specific tissues and cell types, using a combination of mechanical disruption and chemical lysis, while also adjusting the pH of the lysis buffer to enhance DNA yield.
What is the significance of the Chelex method in DNA recovery?
The Chelex method has been shown to yield the highest DNA recovery at 6 log10 copies/mL, making it a valuable option for optimization in DNA isolation.
Why is temperature control important during lysis?
Maintaining optimal temperatures during lysis, such as incubating specimens at 56°C, enhances the activity of enzymes like Proteinase K, which improves yield and quality by breaking down proteins that may hinder DNA retrieval.
How does the duration of lysis affect DNA extraction?
The duration of lysis is critical; over-lysis can fragment DNA, while under-lysis may lead to incomplete extraction. Typically, lysis periods range from 30 minutes to several hours, depending on the specimen type.
What should be avoided during the DNA isolation process to preserve sample integrity?
Repeated freeze-thaw cycles should be avoided, as they can degrade DNA and compromise the integrity of the samples.
How do these best practices impact genetic counseling and patient care?
Adhering to these best practices ensures high-quality genomic DNA isolation, which enhances the reliability of genetic testing and supports effective patient engagement and care.