Understanding Types of Inheritance in Genetics and Their Importance 1

Introduction

Navigating the complexities of genetics reveals not only how traits are inherited but also the potential health implications for future generations. Understanding various types of inheritance offers critical insights for families and healthcare professionals. Knowledge of genetic patterns aids in predicting and managing hereditary disorders effectively. This understanding empowers individuals to make informed health decisions and manage hereditary risks effectively.

Define Inheritance in Genetics

Inheritance in genetics is a complex process that significantly influences the health and characteristics of future generations. Each parent contributes half of the hereditary material during reproduction, resulting in a unique combination of traits in the child. These inherited attributes encompass not only physical features, such as eye color and height, but also hereditary tendencies toward various health conditions.

For instance, autosomal dominant disorders, like hereditary breast and ovarian cancer, require only one copy of a mutated gene for the condition to manifest, giving each child a 50% chance of inheriting the disorder. Conversely, autosomal recessive disorders, such as cystic fibrosis, necessitate mutations in both gene copies, with a 25% chance of the child being affected if both parents are carriers.

Understanding the types of inheritance genetics is vital for predicting how traits will appear in future generations and assessing the risk of hereditary disorders. The fundamental unit of genetic transmission is the gene, which can exist in multiple forms known as alleles, leading to variations in traits among individuals.

Experts in genetics stress that knowing how inheritance works is key for providing effective counseling and making informed health decisions. Furthermore, as TrakGene is dedicated to ensuring HIPAA and GDPR compliance through its ISO27001 standards, counselors can trust that the genomic health records and pedigree charts they utilize are secure and dependable.

Insights from initiatives like The 100,000 Genomes Project further advance the field, enhancing digital pedigrees and precision medicine, which are vital for informed genetic counseling. Without a clear understanding of these genetic principles, individuals may face unforeseen health challenges in their families.

This flowchart illustrates how genetic traits are passed from parents to children. The paths show the chances of inheriting certain disorders based on whether they are autosomal dominant or recessive. Follow the arrows to see how the probabilities work!

Trace the Historical Development of Inheritance Theories

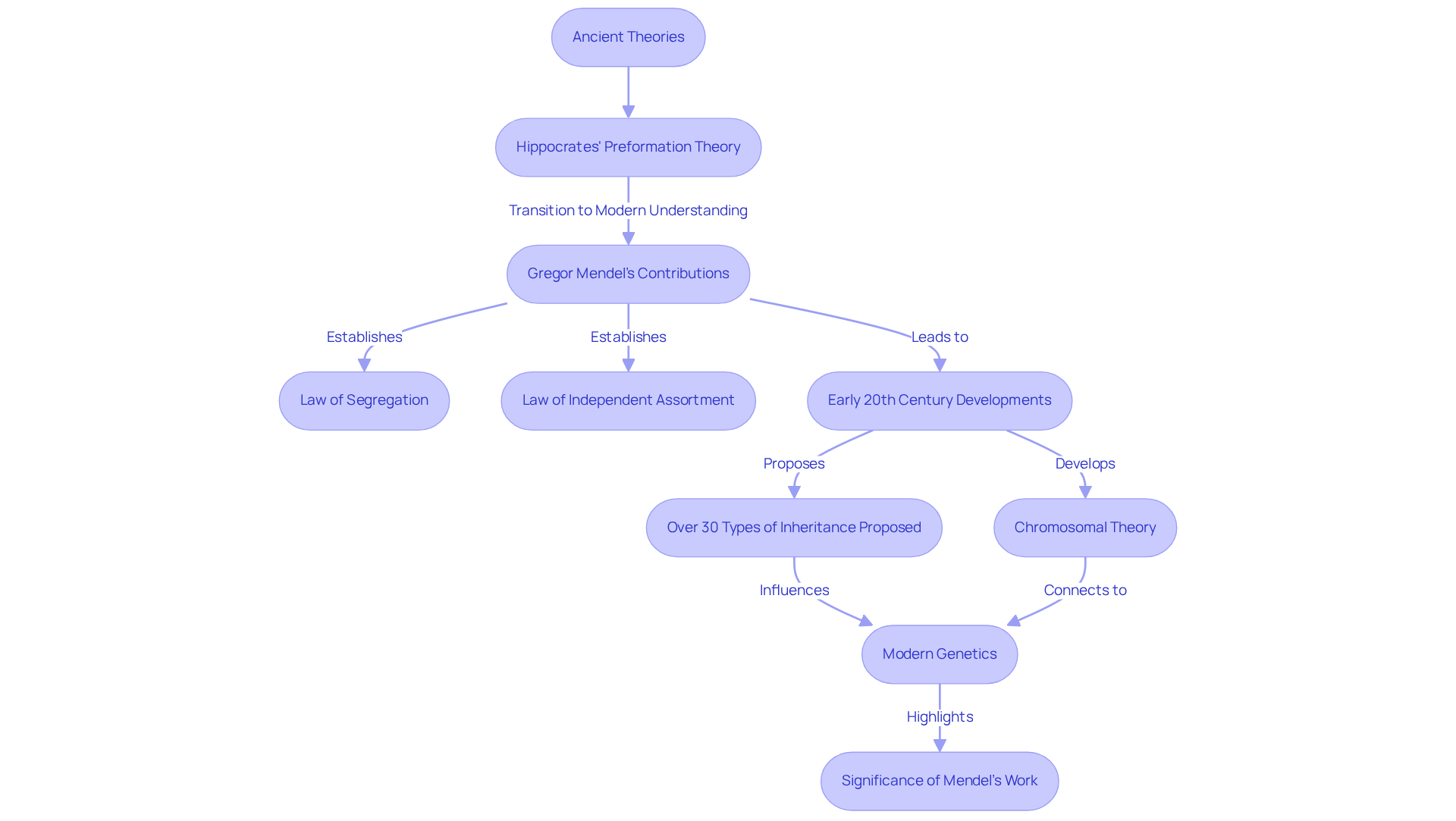
The understanding of heredity has transformed dramatically from ancient theories to modern genetics, revealing the complexities of genetic transmission. Early theories, such as Hippocrates’ preformation theory, suggested that traits were pre-formed in the sperm or egg. However, the contemporary comprehension of genetic transmission was revolutionized by Gregor Mendel in the mid-19th century. Through meticulous experiments with pea plants, Mendel established foundational principles such as:

  1. The Law of Segregation
  2. The Law of Independent Assortment

By the early 20th century, over 30 distinct types of inheritance genetics were proposed, illustrating the confusion surrounding genetic transmission before Mendel’s contributions. Mendel’s work laid the foundation for classical genetics, and scientists like Thomas Hunt Morgan advanced these concepts by relating them to types of inheritance genetics and chromosomal theory. The term ‘genetics’ was coined in 1905 by William Bateson, marking a significant milestone in the field. This chromosomal theory of genetic transfer, formulated in the early 20th century, offered a thorough framework that connected genes to chromosomes, deepening our comprehension of characteristic transmission. Yafeng Shan emphasizes that Mendel’s work was not overlooked; it became a cornerstone of genetics, shaping both theory and practice in the field. His principles continue to inform modern research and education in genetics, highlighting the enduring relevance of historical insights in understanding inheritance.

This flowchart illustrates the evolution of inheritance theories over time. Start at the top with ancient ideas, then follow the arrows down to see how Mendel's work transformed our understanding, leading to modern genetics. Each step shows a key development in the field.

Explore the Major Types of Inheritance Patterns

Understanding the types of inheritance genetics is critical for comprehending how hereditary traits are passed down through generations. The primary types include:

  1. Autosomal Dominant: This arrangement necessitates just one copy of a dominant allele for the characteristic to be manifested. Huntington’s disease serves as a prominent example, where affected individuals have a 50% chance of passing the condition to their offspring. Genetic counselors can use TrakGene’s tools to visualize family histories and assess genetic risks.
  2. Autosomal Recessive: For traits to manifest under this pattern, two copies of a recessive allele are necessary. Cystic fibrosis, which impacts roughly 1 in 3,500 people, illustrates this form of genetic transmission. Families may face uncertainty regarding the recurrence of genetic conditions, necessitating further testing to assess risks in future generations. TrakGene’s Automated Pedigree Chart Maker can streamline the documentation of histoire de famille, aiding in the identification of potential carriers.
  3. X-Linked Dominant: Traits linked to genes on the X chromosome can affect both males and females, though females are generally more likely to be impacted. Rett syndrome is a notable example, highlighting the complexities of X-linked inheritance. The integration of patient records in TrakGene’s tools allows for better tracking of such conditions across generations.
  4. X-Linked Recessive: This arrangement predominantly impacts males, who possess only one X chromosome. Hemophilia is a classic case, where the condition is passed from carrier mothers to affected sons, emphasizing the need for genetic counseling to understand carrier status and implications for family planning. With TrakGene’s features, mapping family trees to identify potential risks becomes easier for counselors.
  5. Mitochondrial Inheritance: Unique in that it involves genes in mitochondrial DNA, this form is inherited solely from the mother. Leber’s hereditary optic neuropathy is a condition that illustrates this inheritance type. Comprehending the types of inheritance genetics is crucial for counselors, as they assist families in making informed choices regarding health risks and management strategies.

Recent studies indicate that the prevalence of X-linked conditions varies significantly across populations, underscoring the importance of population-specific hereditary testing strategies. For instance, the carrier frequency of the cystic fibrosis variant p.Phe508del is notably higher in Europeans compared to other ethnic groups, which can influence screening and counseling practices. TrakGene’s tools improve this process by simplifying the collection of family history and merging patient records, enabling counselors to effectively document and analyze hereditary data. Insights from initiatives like The 100,000 Genomes Project further enhance the comprehension of digital pedigrees and precision medicine, simplifying the management of complex hereditary information. As genetic counseling evolves, the integration of advanced tools will be essential for navigating the complexities of hereditary conditions.

This mindmap starts with the central theme of inheritance patterns. Each branch represents a different type of inheritance, and the sub-branches provide examples and important notes. The colors help differentiate each type, making it easier to follow and understand the relationships.

Understand the Importance of Inheritance Patterns in Genetics

Understanding the types of inheritance genetics is crucial for effective disease management and genetic counseling. By comprehending how traits are inherited, healthcare professionals can assess hereditary disorder risks, provide informed guidance, and develop tailored management plans. For instance, when a condition follows an autosomal recessive inheritance pattern, counselors can inform prospective parents about the likelihood of having an affected child based on their carrier status, which is a 25% chance if both parents are carriers. Approximately 5-10% of infants are born with hereditary conditions, underscoring the importance of understanding inheritance trends for risk evaluation.

Hereditary trends also influence treatment options; for instance, autosomal dominant disorders like Huntington’s disease may respond better to specific therapies. A comprehensive grasp of these trends is essential for effective communication between counselors and patients, ultimately leading to improved health outcomes. As highlighted, understanding the types of inheritance genetics is vital for predicting genetic disorder likelihood and making informed clinical decisions in genetic counseling.

The central node represents the overall importance of inheritance patterns. Each branch explores different aspects, such as types of inheritance and their implications for healthcare, helping you see how they connect and why they matter.

Conclusion

Grasping the complexities of genetic inheritance is crucial for understanding how traits and health conditions are transmitted across generations. This knowledge empowers individuals and healthcare professionals alike to make informed decisions regarding genetic risks and health management. Recognizing the complexities of inheritance patterns reveals the significant impact genetics has on both personal and family health.

The article has explored several key aspects, including:

  1. The definition of inheritance
  2. The historical evolution of inheritance theories
  3. The major types of inheritance patterns such as:
    • Autosomal dominant
    • Autosomal recessive
    • X-linked
    • Mitochondrial inheritance

Each of these patterns plays a critical role in determining health outcomes and risks for future generations, emphasizing the importance of genetic counseling and informed health choices.

Understanding inheritance patterns not only helps manage diseases but also improves communication between healthcare providers and patients. As genetic research continues to evolve, the integration of advanced tools and insights from large-scale projects will be vital in navigating the complexities of hereditary conditions. This understanding not only shapes health management strategies but also influences the future of family health.

Questions fréquemment posées

What is inheritance in genetics?

Inheritance in genetics is the process by which traits and characteristics are passed from parents to their offspring, significantly influencing the health and features of future generations.

How do parents contribute to a child’s genetic makeup?

Each parent contributes half of the hereditary material during reproduction, resulting in a unique combination of traits in the child.

What types of traits can be inherited?

Inherited traits can include physical features, such as eye color and height, as well as hereditary tendencies toward various health conditions.

What is an example of an autosomal dominant disorder?

An example of an autosomal dominant disorder is hereditary breast and ovarian cancer, which requires only one copy of a mutated gene for the condition to manifest.

What is the probability of inheriting an autosomal dominant disorder?

Each child has a 50% chance of inheriting an autosomal dominant disorder from an affected parent.

What is an example of an autosomal recessive disorder?

An example of an autosomal recessive disorder is cystic fibrosis, which requires mutations in both gene copies to manifest.

What is the probability of a child being affected by an autosomal recessive disorder if both parents are carriers?

There is a 25% chance of the child being affected if both parents are carriers of an autosomal recessive disorder.

Why is understanding inheritance important?

Understanding inheritance is vital for predicting how traits will appear in future generations and assessing the risk of hereditary disorders.

What is a gene and how does it relate to inheritance?

A gene is the fundamental unit of genetic transmission that can exist in multiple forms known as alleles, leading to variations in traits among individuals.

How does TrakGene ensure the security of genomic health records?

TrakGene ensures HIPAA and GDPR compliance through its ISO27001 standards, providing secure and dependable genomic health records and pedigree charts.

What is the significance of initiatives like The 100,000 Genomes Project?

Initiatives like The 100,000 Genomes Project enhance digital pedigrees and precision medicine, which are vital for informed genetic counseling and advancing the field of genetics.

What can happen without a clear understanding of genetic principles?

Without a clear understanding of genetic principles, individuals may face unforeseen health challenges in their families.

List of Sources

  1. Define Inheritance in Genetics
    • Probability, chance and genetic inheritance – Genomics Education Programme (https://genomicseducation.hee.nhs.uk/blog/probability-chance-and-genetic-inheritance)
    • Inherited diseases don’t work like we thought they did (https://livescience.com/health/inherited-diseases-dont-work-like-we-thought-they-did)
    • Genes influence human lifespan far more than thought, new study suggests (https://statnews.com/2026/01/29/human-longevity-inherited-new-study-published-in-science)
    • Genetic Disorders (https://cdc.gov/genomics-and-health/about/genetic-disorders.html)
  2. Trace the Historical Development of Inheritance Theories
    • Quotes on Genes (https://medium.com/@mnemko/quotes-on-genes-64f9f457d1f)
    • How we got from Gregor Mendel’s pea plants to modern genetics (https://sciencenews.org/article/genetics-history-mendel-dna-yafeng-shan)
    • Gregor Johann Mendel and the development of modern evolutionary biology | PNAS (https://pnas.org/doi/10.1073/pnas.2201327119)
    • The monk who discovered the laws of genetics—but was overlooked in his time (https://nationalgeographic.com/science/article/gregor-mendel-genetics)
    • 5.1 Case Study: Genes and Inheritance – Human Biology (https://jwu.pressbooks.pub/humanbiology/chapter/5-1-case-study-genes-and-inheritance)
  3. Explore the Major Types of Inheritance Patterns
    • Inheritance Patterns of Canavan Disease (https://myrtellegtx.com/inheritance-patterns-of-canavan-disease-navigating-options-when-only-one-mutation-is-identified)
    • The prevalence, genetic complexity and population-specific founder effects of human autosomal recessive disorders – PMC (https://pmc.ncbi.nlm.nih.gov/articles/PMC8172936)
    • Researchers Identify the Most Common Recessive Neurodevelopmental Disorder Ever Discovered (https://mountsinai.org/about/newsroom/2026/researchers-identify-the-most-common-recessive-neurodevelopmental-disorder-ever-discovered)
    • ‘Chromosomal Jell-O’ could be key to treating genetic diseases — Harvard Gazette (https://news.harvard.edu/gazette/story/2025/04/chromosomal-jell-o-could-be-key-to-treating-genetic-diseases-linked-to-x-chromosome)
  4. Understand the Importance of Inheritance Patterns in Genetics
    • Quotes on Genes (https://medium.com/@mnemko/quotes-on-genes-64f9f457d1f)
    • The Role of Autosomal Inheritance in Genetic Counseling (https://hilarispublisher.com/open-access/the-role-of-autosomal-inheritance-in-genetic-counseling-103943.html)
    • What Is an Inheritance Pattern? Understanding Its Importance in Genetics | TrakGene (https://trakgene.com/en/2026/02/19/what-is-an-inheritance-pattern-understanding-its-importance-in-genetics)