Introduction
Crafting a comprehensive health family tree is not just an exercise in genealogy; it is a crucial tool for identifying genetic predispositions to various health conditions. Research indicates that a significant portion of diseases, such as cancer and heart disease, can often be traced through family history. This underscores the increasingly critical role of counselors in this process.
Counselors must effectively gather, organize, and utilize this information to enhance patient care and outcomes. How can they achieve this? This article explores the essential steps for building a health family tree, examining the tools and techniques that empower counselors to leverage family health history for improved genetic counseling and risk assessment.
Understand the Importance of a Comprehensive Health Family Tree
A comprehensive , also known as a pedigree, is crucial for identifying . Studies indicate that approximately 5% to 10% of cancer cases are linked to , underscoring the importance of lineage history in risk evaluation. Patterns of diseases such as heart disease, diabetes, and specific cancers often emerge among relatives due to shared genetics and environmental influences. By analyzing these patterns, counselors can more accurately assess and recommend appropriate screenings or preventive measures.
For instance, if a patient reports multiple family members with breast cancer, this information can initiate discussions about testing for BRCA mutations, which are associated with an elevated cancer risk. Furthermore, discussing relatives’ fosters a supportive environment, empowering individuals to make informed decisions regarding their health.
With advancements from The 100,000 Genomes Project, counselors can leverage to enhance and . Establishing a comprehensive is not just beneficial; it is a fundamental aspect of effective and patient support, particularly when utilizing tools that automate lineage history collection and integrate genomic wellness records with enhanced data protection.

Gather Essential Family Health Information
To effectively gather essential information about relatives, begin by compiling a list of family members to interview. Prioritize close relatives, then extend the list to include grandparents, aunts, uncles, and cousins. , such as:
- What health conditions have you been diagnosed with?
- At what age did you receive these diagnoses?
- Are there any major medical concerns in our household that you know of?
Incorporating a can standardize the information-gathering process. This questionnaire should include sections for each relative’s name, relationship to the patient, age, medical conditions, and age at diagnosis. Recording this information in a clear and structured format not only facilitates simpler analysis but also aids in integrating the data into the .
Research indicates that only 15% of adults , despite 95% recognizing its importance. Therefore, employing such as and effective questioning techniques can significantly enhance the quality and thoroughness of the collected medical information. The EPR allows counselors to swiftly create , capturing lineage records for each member, documenting patient phenotypes using standardized terms, tracking hereditary tests, and managing patient data efficiently. As Kari Thorsen, a counselor specializing in hereditary conditions at Fred Hutch Cancer Center, emphasizes, ” is crucial – and may ultimately save your life or that of a relative.” With on November 27th approaching, now is an opportune moment to prioritize these conversations and leverage TrakGene’s tools to improve the process.

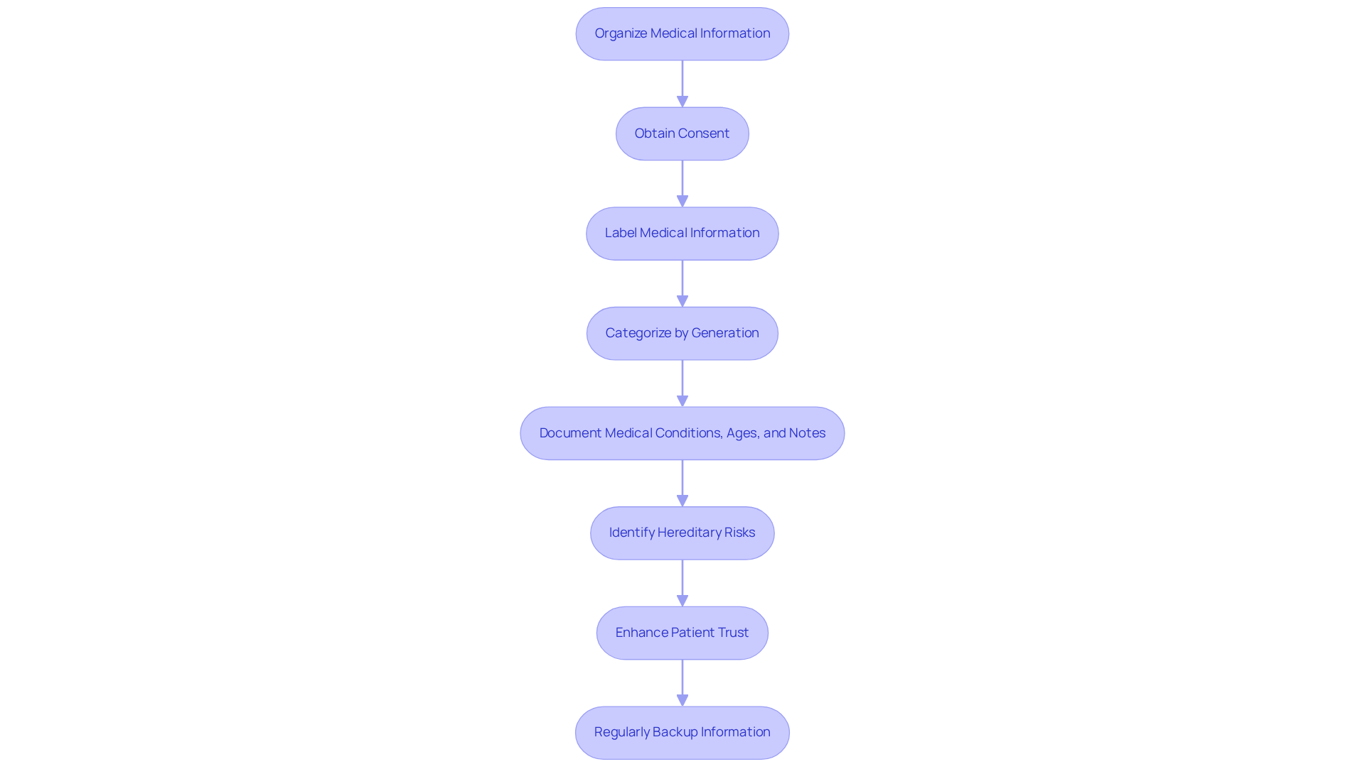
Organize Data Using Effective Tools
Organizing medical information related to relatives is crucial for building a and effective ancestry advising. Utilizing , such as , significantly enhances this process. This tool not only facilitates straightforward visualization of relational connections but also seamlessly integrates , making it a preferred choice among genetic advisors for developing a . Recent research indicates that 49.2% of wellness consultants are considering modifications to their relative medical history tools, highlighting the demand for innovative solutions in this area.
When using , it is vital to ensure that each family member’s is clearly labeled and categorized within the , including obtaining necessary consent. For optimal organization, distinct sections should be created for each generation, incorporating columns for:
- Ages at diagnosis
- Any pertinent notes
This structured approach aids in identifying within the and fosters tailored guidance and management strategies for patients.
Regularly backing up this information is crucial to prevent data loss and maintain accessibility for future consultations or updates. By leveraging advanced features in TrakGene’s pedigree chart maker, such as and the ability to , counselors can enhance patient trust and ultimately improve clinical outcomes.

Integrate Genetic Risk Assessment Tools
Integrating is crucial for enhancing the . These tools, such as , analyze the health data of relatives to calculate and store risk scores. This process provides based on lineage background. Genetic counselors must become adept at using these tools and interpreting their results, particularly in conjunction with that enable TrakGene to integrate seamlessly with other systems through HL7 FHIR and other protocols.
For example, if a patient’s family history indicates a significant prevalence of , TrakGene’s risk assessment tools can accurately determine the patient’s risk level and guide appropriate screening recommendations. Furthermore, the integration of , as offered by TrakGene, allows for a standardized representation of phenotypic characteristics. This enhancement improves the and facilitates clearer communication regarding hereditary risks.
Research indicates that by 2026, risk assessment tools will have substantially improved the identification of , with a significant percentage of patients benefiting from . This approach not only fosters greater patient engagement but also empowers counselors to provide informed advice, ultimately leading to improved wellness outcomes. Insights from The 100,000 Genomes Project further underscore the significance of these tools in advancing and precision medicine, highlighting TrakGene’s pivotal role in delivering comprehensive genetic risk assessments and education.

Review and Update Your Family Health Tree Regularly
Maintaining an updated is crucial for ensuring that health information remains accurate and useful. It is advisable to establish a schedule for reviewing at least once a year or whenever significant medical events occur. Family gatherings present an excellent opportunity to encourage members to share any new diagnoses or changes in health, fostering open communication. Understanding medical history can aid in the prevention and management of diseases such as cancers, heart disease, and diabetes, underscoring the importance of these updates.
Digital tools can facilitate easy updates and sharing of the . For instance, allow for real-time updates and collaboration among relatives, ensuring that everyone has access to the most current information. With TrakGene’s , genetic counselors can streamline lineage analysis and electronic data collection, enhancing the overall management of genetic records. Additionally, TrakGene’s provide valuable insights into potential health risks based on family backgrounds, further supporting .
Dr. Tina Ardon emphasizes the importance of to share with healthcare teams during annual visits, which can enhance and health outcomes. Furthermore, the Office of the Surgeon General has designated Thanksgiving as National Relative Background Day, serving as a timely reminder for families to and utilize TrakGene’s tools for effective management. By maintaining an up-to-date with TrakGene’s innovative tools, counselors can provide the best possible care and guidance to their patients.

Conclusion
Building a comprehensive health family tree is essential for individuals and families to grasp their genetic predispositions and health risks. This practice enables counselors to offer tailored recommendations that significantly improve patient care and preventive strategies. By identifying hereditary conditions, it also promotes a culture of health awareness within families.
Key insights highlight the necessity of effective tools and strategies for gathering and organizing family health information. Utilizing structured questionnaires and advanced digital tools, such as TrakGene’s pedigree chart creator, streamlines the documentation of family medical histories. Regular updates and reviews of the health family tree ensure that the information remains current and relevant, ultimately leading to improved health outcomes.
In summary, the importance of a well-maintained health family tree is paramount. It serves as a crucial resource for genetic counseling and health management, empowering families to make informed health decisions. By prioritizing discussions about family health history and integrating modern assessment tools, individuals can take proactive measures to safeguard their health and that of future generations. Embracing this practice not only enriches personal health journeys but also enhances community health awareness and resilience.
Frequently Asked Questions
What is a comprehensive health family tree and why is it important?
A comprehensive health family tree, or pedigree, is essential for identifying genetic predispositions to health conditions. It helps in understanding hereditary factors linked to diseases, such as cancer, heart disease, and diabetes, allowing for better risk evaluation and screening recommendations.
How do hereditary factors influence health conditions like cancer?
Studies show that about 5% to 10% of cancer cases are associated with hereditary factors. Patterns of diseases often appear among relatives due to shared genetics and environmental influences, which can help counselors assess patient risks more accurately.
What role does family health history play in genetic counseling?
Family health history is crucial in genetic counseling as it helps identify potential health risks. For example, if multiple family members have had breast cancer, it may prompt discussions about genetic testing for BRCA mutations, which indicate a higher cancer risk.
How can one effectively gather family health information?
Start by compiling a list of family members to interview, focusing on close relatives and then extending to grandparents, aunts, uncles, and cousins. Use open-ended questions to gather detailed responses about health conditions and diagnoses.
What should a relative wellness history questionnaire include?
A relative wellness history questionnaire should include sections for each relative’s name, relationship to the patient, age, medical conditions, and age at diagnosis to standardize the information-gathering process.
What tools can enhance the collection of family health information?
Tools like TrakGene’s Genetics Electronic Patient Records (EPR) can enhance the collection process by allowing counselors to create detailed pedigrees, document patient phenotypes, track hereditary tests, and manage patient data efficiently.
Why is it important to prioritize conversations about family health history?
Understanding relatives’ medical backgrounds can be crucial for one’s health and may save lives. With National Family Health History Day approaching, it is a timely opportunity to engage in these discussions and utilize available tools for better data collection.
List of Sources
- Understand the Importance of a Comprehensive Health Family Tree
- Quotes on Genes (https://medium.com/@mnemko/quotes-on-genes-64f9f457d1f)
- 4 inspiring quotes about delving into your family history — Modern Heirloom Books (https://modernheirloombooks.com/new-blog/2025/11/24/four-inspiring-quotes-about-your-family-history)
- Now’s the time to discuss family health history (https://fredhutch.org/en/news/center-news/2024/12/time-to-discuss-family-health-history.html)
- Your Family History Matters: What Genetic Counseling Can Reveal | Karmanos Foundation News (https://karmanos.org/karmanos-foundation/news/your-family-history-matters-what-genetic-counselin-6036)
- Genetic Testing Quotes (7 quotes) (https://goodreads.com/quotes/tag/genetic-testing)
- Gather Essential Family Health Information
- Now’s the time to discuss family health history (https://fredhutch.org/en/news/center-news/2024/12/time-to-discuss-family-health-history.html)
- How to Gather Your Family Health History: A Practical Guide (https://texashealth.org/areyouawellbeing/Family-Health/how-to-gather-family-health-history)
- Questions to Ask Your Family about Their Health History | Jefferson Health (https://jeffersonhealth.org/your-health/living-well/questions-to-ask-your-family-about-their-health-history)
- How to Talk About Your Family Health History – UAB Medical West (https://medicalwesthospital.org/blog/how-to-talk-about-your-family-health-history)
- Organize Data Using Effective Tools
- Genetic Pedigree Chart Maker | Genomic Health Record and Pedigree Software | TrakGene (https://trakgene.com)
- Best Practices for Using a Pedigree Database in Genetic Counseling | TrakGene (https://trakgene.com/ms/2026/02/01/best-practices-for-using-a-pedigree-database-in-genetic-counseling)
- Impact of Digital Tools in Genetic Counseling – PhenoTips (https://phenotips.com/blog/digital-tools-genetic-counseling)
- New resources help people take action to prevent inherited diseases (https://news.vumc.org/2025/10/23/new-resources-help-people-take-action-to-prevent-inherited-diseases)
- Integrate Genetic Risk Assessment Tools
- My Gene Counsel and FamGenix Announce Strategic Partnership to Transform Genetic Risk Assessment and Patient Education – FamGenix (https://famgenix.com/my-gene-counsel-and-famgenix-announce-strategic-partnership-to-transform-genetic-risk-assessment-and-patient-education)
- Cleveland Clinic Survey: Americans Optimistic about Aging, But Overlook Heart Disease Risks (https://newsroom.clevelandclinic.org/2026/02/03/cleveland-clinic-survey-finds-americans-optimistic-about-aging-well-but-many-overlook-heart-disease-risks)
- Researchers roll out a more accurate way to estimate genetic risks of disease (https://broadinstitute.org/news/researchers-roll-out-more-accurate-way-estimate-genetic-risks-disease)
- Advancing Preventive Care and Cardiovascular Risk Prediction Through Online Tools – News Center (https://news.feinberg.northwestern.edu/2026/02/17/advancing-preventive-care-and-cardiovascular-risk-prediction-through-online-tools)
- Home – Health Risk Calculator (https://familyhealthriskcalculator.osumc.edu)
- Review and Update Your Family Health Tree Regularly
- Mayo Clinic Minute: Knowing your family health history could save your life – Mayo Clinic News Network (https://newsnetwork.mayoclinic.org/discussion/mayo-clinic-minute-knowing-your-family-health-history-could-save-your-life)
- Now’s the time to discuss family health history (https://fredhutch.org/en/news/center-news/2024/12/time-to-discuss-family-health-history.html)
- Why Your Family Health History Matters | Pfizer (https://pfizer.com/news/articles/why_your_family_health_history_matters)